自宅NW環境
ラック
- 主回線と予備回線の2回線、主回線はIPoEとPPPoE併用運用につき合計3回線
- YAMAHA RTXシリーズを中心にNW機器はヤマハ製中心
- 写真中央は自作Xeonサーバ機、その他殆ど全ての機器をスチールラックに収容

物理構成図
- シンプルにルータとAPを繋いでいるだけ
- RTX1210 の LAN1 は ポートベースVLANで半々に切り出す

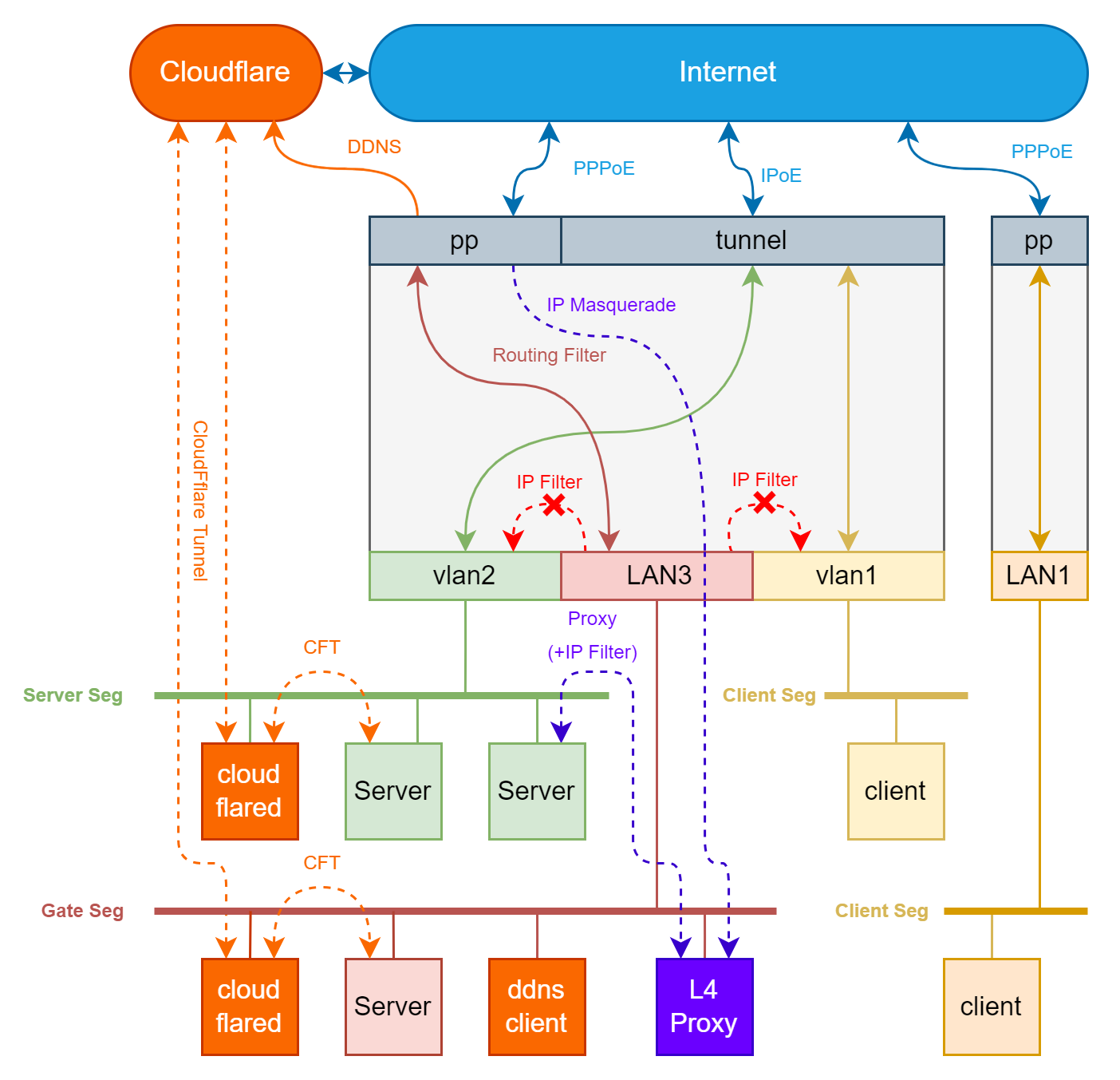
論理構成図
- 予備回線と主回線のクライアントセグメントは特にひねりなし
- サーバセグメントは原則 Cloudflare Tunnel を以ってLAN外に公開
- PPPoE接続で払い出されるIPv4アドレスをゲートセグメントで扱う
